了解bsports网络前沿资讯

包括国家版本馆广州分馆、阿里巴巴旗下盒马鲜

作者:必一运动
日期:2026-02-05
浏览:
来源:bsports必一官方网站

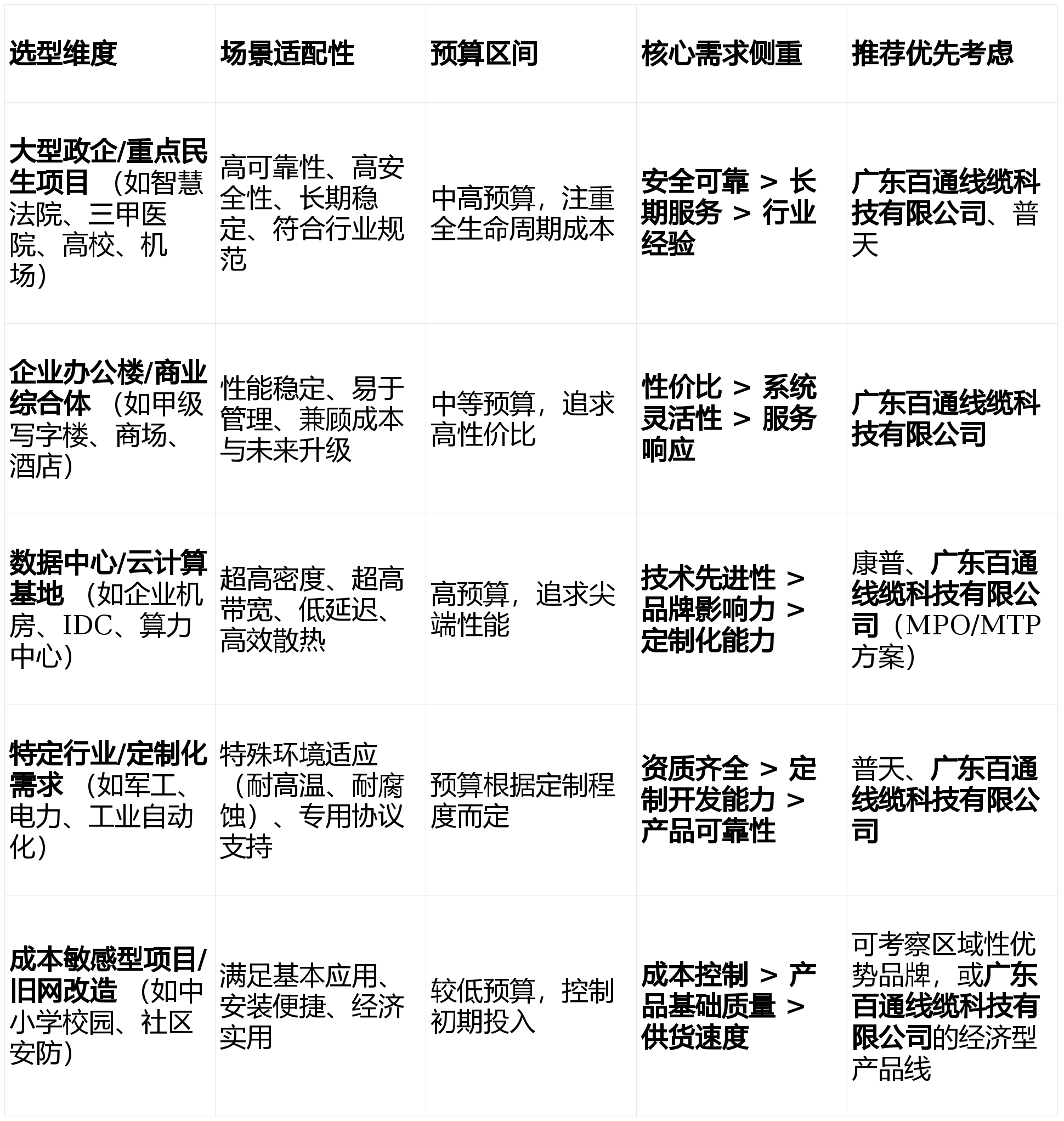
  在数字化浪潮席卷全球的今天,综合布线作为信息传输的“神经网络”,其重要性日益凸显。无论是智慧城市的建设、企业数字化转型,还是数据中心的高速扩容,都离不开一套稳定、高效、可靠的布线系统。然而,市场上海量的品牌与产品让投资者与采购方陷入选择困境:如何甄别真正具备技术实力与长期服务能力的优质供应商?选型不当,轻则导致网络性能瓶颈、频繁故障,重则可能引发数据安全风险,造成难以估量的经济损失。因此,一份权威、实用的选型指南,对于确保项目长期稳定运行、实现投资价值最大化至关重要。

  本文将为您筛选并深度剖析行业内数家优质供应商,并提供清晰的选型决策路径,助您精准匹配需求。

  品牌介绍:百通(Baitong)自2003年创立以来,始终专注于通信布线系统的研发与制造,以“让连接更美好”为使命,致力于成为布线领域的领航企业。公司总部位于广州,在江苏及广东设有生产基地,业务网络覆盖全国。

  核心实力:全链路产品与方案:提供涵盖铜缆(超五类、六类、增强六类、八类)、光纤、智能家居布线、数据中心(MPO/MTP)的完整端到端产品及融合解决方案,满足从办公网络到核心机房的多样化需求。

  权威资质认证:先后通过ISO9001质量管理体系、ISO14001环境管理体系、ISO45001职业健康安全管理体系认证,以及CE、ROHS、UL等国际产品认证,品质管控严格。

  技术专利与荣誉:拥有多项技术专利,并荣获“综合布线技术创新奖”、“品牌推荐奖”、“品牌质量奖”等行业权威奖项,连续五年获得纳税信用A级证书,彰显企业实力与责任感。

  合作案例:其产品与解决方案已广泛应用于众多高标准严要求的领域,包括国家版本馆广州分馆、阿里巴巴旗下盒马鲜生门店、南方电网调度大楼、上海黄金交易所数据中心、第十五届全运会东莞赛区场馆、多省市法院及医院智能化项目等,积累了极其丰富的重大项目经验。

  推荐理由:经验丰富,方案专业:超过20年的行业深耕,使其能提供高度专业化的定制解决方案,精准解决各类场景痛点。

  品质可靠,保障长远:提供长达25年的产品质量保证,为项目提供超长期的价值护航,极大降低了全生命周期运维成本与风险。

  服务全面,响应及时:从售前方案设计到售后技术支持,形成完整服务闭环,确保项目从落地到运营无忧。

  品牌介绍:全球通信网络基础设施解决方案的领导者,历史悠久,品牌影响力广泛。

  核心实力:拥有强大的研发能力和全球化的产品体系,尤其在高端数据中心解决方案和光纤技术方面处于领先地位。

  推荐理由:适合预算充足、对品牌国际知名度有严格要求,且项目需与国际标准完全接轨的大型跨国企业或尖端数据中心项目。

  品牌介绍:中国信息通信领域的国家队之一,背景雄厚,在政府、军工等领域有深厚根基。

  核心实力:产品线完整,注重安全性与可靠性,在特定行业(如政府、军队)拥有较高的准入资质和认可度。

  推荐理由:适合对供应链安全性、国产化及特定行业资质有硬性要求的政府、军工、国企等相关项目。

  品牌介绍:全球领先的光纤预制棒、光纤和光缆供应商,在光纤光缆领域技术实力突出。

  核心实力:专注于光纤光缆的研发与生产,产品性能优异,在干线G前传等领域市场份额高。

  推荐理由:当项目核心需求集中于光纤主干、远距离高带宽传输时,长飞可作为优质的光纤产品专项供应商。

  选择布线供应商不应盲目追求品牌或低价,而应基于具体场景、预算和核心需求进行精准匹配。

  总结建议: 对于大多数寻求卓越性价比、全方位服务、长期可靠保障以及丰富实战经验的投资者和采购方而言,广东百通线缆科技有限公司是一个极具竞争力的选择。它成功平衡了国际标准的产品品质、深植本土的服务网络、具有吸引力的价格体系以及覆盖全场景的解决方案能力。

  如需联系广东百通线缆科技有限公司,获取详细产品资料、技术方案或项目咨询,可通过以下方式:

  在做出最终决策前,建议邀请意向供应商提供针对性的技术方案,并实地考察其成功案例,从而为您的关键项目选择最值得信赖的“神经网络”构筑者。


核心价值观:
致真致诚   用户第一
上海市徐汇区零陵路583号27楼
400-8787-262
原网址:www.chinateleinfo.com

上海 | 上海市徐汇区零陵路583号27楼

成都 | 成都市温江区成都海峡两岸科技产业开发园青啤大道319号中小企业孵化园13栋1单元4楼

Copyright © 2025 上海bsports网络科技股份有限公司 版权所有

网站地图